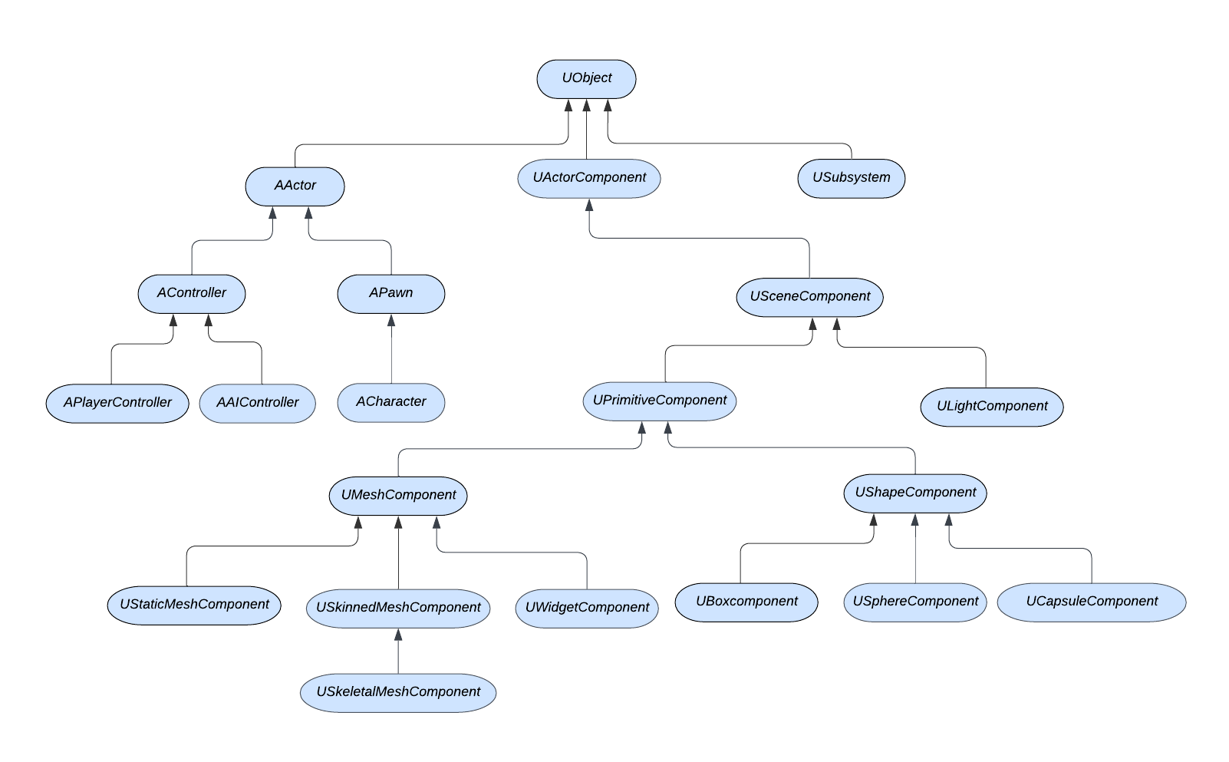
C++에서 객체지향의 상속 개념을 사용하면 기존 클래스에서 속성과 동작을 상속받아 새로운 클래스를 만들 수 있습니다. 이를 통해 코드 재사용과 모듈성이 향상되는 등 효율적인 프로그래밍이 가능합니다. Unreal Engine에서 프로그래밍할 때는 일반적으로 UObject 클래스에서 파생된 객체를 사용합니다. 1. UObject의 Class UClass* ObjectClass = RootComponent->GetClass(); UClass* ParentClass = RootComponent->GetClass()->GetSuperClass(); UClass* MeshComponentClass = UMeshComponent::StaticClass(); GetClass() 메서드는 UObject 클래스의 멤버 함..